云服务

热门搜索: 防爆监控 电动机 防爆暖通 防爆风机

首页 行业资讯 政策解读 电商会议 人物观点 电商数据 电商干货 电商报 客户库 企业库
首页>新闻详情

爆炸危险区域的划分及防爆电气设备的选型

2026年1月20日 来源:防爆云平台--防爆产业链服务平台 防爆空调 防爆电气 防爆电机 防爆风机 防爆通讯 浏览 556 次 评论 0 次

化工项目是电气设计不可回避的一个重要领域,而设计安全、运行安全等等都是每个设计者必须认真考虑的。爆炸.......,我们每个从电气设计业者必须面对,又要竭力避免。根据标准、规范合理划定爆炸危险区域和选择电气设备可以有效地避免爆炸的发生,保证生产的安全运行。当我们拿到一个项目时,如果原料、中间体、成品等有爆炸危险气体或气体的混合物,都需要考虑是否要画爆炸危险区域,如何根据区域和介质来选择防爆电气设备。


一、防爆的重要性

众所周知,易燃气体或蒸汽与空气的混合物遇到火花、电弧或危险高温就会被点燃,会形成燃烧或爆炸。石化和化工企业经常要加工和处理易燃性液体或气体,石化工业的原料中有相当多的品种是易燃性的,如常用的原料中的石油、天然气、氢气是易燃性物质;半成品中的烷类、烃类化合物多数是易燃性物质;成品中的汽油、柴油等也是易燃性物质。

这些易燃性物质在被加工、贮存的过程中不可避免的会从管道、反应器、贮罐中逸出或漏出,与空气中的氧气混合后形成爆炸性混合物,如果当时现场有点燃源,就会形成爆炸。爆炸产生高温和冲击波,造成人员伤亡和财产的巨大损失。

二、爆炸危险区域的划分

如果对于一个炼油厂或其中的一个装置,由于它的原料、产品有易燃性物质,就把整个厂区或装置都认定为爆炸危险场所,是极不经济的,显然也是不合理的。易燃性物质的出现形成了一个潜在的爆炸性环境。所谓潜在的,就意味着它们并不是时刻出现的,有的出现频率高,有的出现频率低。

在这种情况下,就存在危险性大的场所和危险性小的场所。因此,就有必要对这些危险场所进行的“场所分类”。按照场所中气体环境出现的频率和存在的时间的长短,将场所的危险程度分类,以便按照危险区域类型采用不同的防爆措施。

爆炸危险场所的划分首先要查找和确定释放源,根据释放源的等级,划分爆炸危险区域,然后还应结合释放源所在处的通风条件调整区域划分。

(1)查找和确定释放源

在每个工程项目中,每一台加工设备(如罐、泵、管道、容器等),其内部含有易燃性物料,就应视为潜在释放源,如易燃性气体或液体的排入口、取样点、泄漏的阀门等,都是释放源。设备中含有的易燃性物料不会向环境中释放的,如全部焊接的管道等,则不可视为释放源。在场所分类中,首先应按易燃物质的释放频繁程度和持续时间长短确定释放源的等级。

根据规范规定共分为三级:

1)连续级释放源:预计长期释放或短时频繁释放的释放源,可划为连续级释放源。

如:固定顶贮罐的上部空间和排气口;油、水分离器等直接与空气接触的易燃液体的表面;经常或长期向空间释放易燃气体或易燃液体的蒸汽的自由排气孔或其它孔口等。

2)第一级释放源:预计正常运行时周期或偶尔释放的释放源,可划为第一级释放源。

如:正常运行时,会释放易燃物质的泵、压缩机和阀门等的密封处;正常运行时,会向空间释放易燃物质、安装在贮有易燃液体的容器上的排水系统;正常运行时会向空间释放易燃物质的取样口。

3)第二级释放源:预计在正常下不会释放,即使释放也仅是偶尔短时释放的释放源,或划为第二级释放源。

如:正常运行时不能出现释放易燃物质的泵、压缩机和阀门的密封处;正常运行时不能释放易燃物质的法兰、连接件和管道接头;正常运行时不能向空间释放易燃物质的安全阀、排气孔和其它孔口处;正常运行时不能向空间释放易燃物质的取样口。由上述两种或三种级别释放源组成的释放源,称为多级释放源。

(2)爆炸危险区域的划分

爆炸危险区域的划分是根据爆炸性混合物出现的频繁程度和持续时间确定的,分为0区、1区、2区。

1)存在连续级释放源的区域可划为0区

正常运行时连续或长时间出现或短时间频繁出现爆炸性气体、蒸气或薄雾的区域。设备环境中已充满爆炸性气(液)体,该场所已随时处于危险状态下,只要稍有微小火花即可能爆炸起火,通常此场所尽可能不使用电气设备。若不得不使用,只有EExi本质防爆结构被允许。

例如:油罐内部液面上部空间。

2)存在第一级释放源的区域可划为1区  

设备环境中,在正常操作下,爆炸性气体已具危险性,在修理或维护时之泄漏即形成危险的场所。

3)存在第二级释放源的区域可划为2区。

正常运行时不出现,即使出现也只可能是短时间偶然出现爆炸性气体、蒸气或薄雾的区域。爆炸性气(液)体已被控制住而使用,但若异常撞击破坏结构,可能使危险气(液)体溢出而发生危险的场所。例如:油罐外3m内。

然后应根据通风条件调整区域划分。当通风良好时,应降低爆炸危险区域等级;当通风不良时应提高爆炸危险区域等级。

在生产装置中0区是极个别的,大多数属于2区,在设计中划分爆炸危险区域时,应采取合理措施尽量减少1区。

(3)爆炸危险区域的范围

火灾爆炸危险区域范围的确定,应根据爆炸性混合物持续存在的时间和出现的频繁程度,危险物品的种类、数量、物化性质,通风条件,生产条件,以及由于通风而形成的聚积和扩散,危险气体或蒸气的密度、数量、产生的速度和放出的方向、压力等因素来确定。在建筑物内部,危险区域范围宜以厂房为单位确定。在危险区域范围内,应根据危险区域的种类、级别,并考虑到电气设备的类型和使用条件,选用相应的电气设备。

爆炸危险区域的范围划分,除了按照规范条文的规定以外,还与以下几个因素有关:

▩ 易燃物质的泄出量;

▩ 释放速度;

▩ 释放的爆炸性气体混合物的浓度;

▩ 易燃液体的沸点,液体混合物初沸点;

▩ 爆炸下限;

▩ 闪点;

▩ 通风量等。

这些量的增加与减少都与爆炸危险区域范围的大小有直接的关系。因这些量界定的因素较复杂。所以上述所列的影响范围大小的参数,只是采用了IEC规定,而该规定迄今为止只是一个原则性规定,无具体尺寸可遵循。由于实际生产装置的工艺、设备、仪表、通风布置等条件各不相同,在具体设计中均需结合实际情况妥善选择,才能确保安全。具体划分尺寸见有关规范GB50058-92。

(4)电气火灾爆炸危险区域的分类

为防止因电气设备、线路火花、电弧或危险温度引起火灾爆炸事故,按发生火灾爆炸的危险程度以及危险物品状态,将火灾和爆炸危险区域划分为3类8区。并按不同类别和分区采取相应措施,预防电气火灾和爆炸事故的发生。

第一类(爆炸性气体环境)是指爆炸性气体、可燃液体蒸气或薄雾等可燃物质与空气混合形成爆炸性混合物的环境。根据爆炸性混合物出现的频繁程度和持续时间划分为0区、1区、2区三个区域。

第二类(爆炸性粉尘环境)是爆炸性粉尘和可燃纤维与空气形成的爆炸性粉尘混合物环境。根据爆炸性粉尘混合物出现的频繁程度和持续时间划分为10区、11区二个区域。

第三类(火灾危险环境)是指生产、加工、处理、运输或储存闪点高于环境温度的可燃液体,不可能形成爆炸性粉尘混合物的悬浮状、堆积状可燃粉尘或可燃纤维以及其他固体状可燃物质,并在数量上和配置上能引起火灾危险的环境。根据火灾事故发生的可能性和后果,以及危险程度及物质状态的不同划分为21区、22区、23区三个区域。

火灾爆炸危险区域的划分

正常运行指正常的开车、运转、停车,易燃物质产品的装卸,密闭容器盖的开闭,安全阀、排放阀以及所有工厂设备都在其设计参数范围内工作的状态。

(5)与爆炸危险区域相邻场所的等级划分

与爆炸危险区域相邻厂房之间的隔墙应是密实坚固的非燃性实体,隔墙上的门应由坚固的非燃性材料制成,且有密封措施和自动关闭装置,其相邻厂房等级划分见下表。



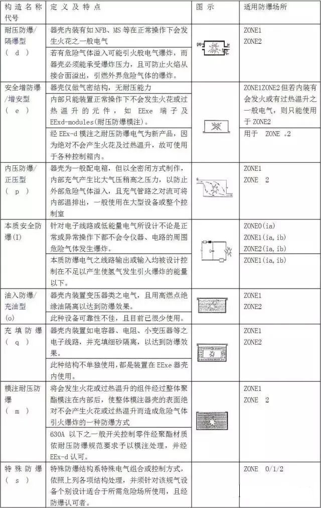
三、防爆电气结构及适用场所

防爆电气:为了避免电气产生的火花及过热温升引起危险,特别在危险场所制作的电气设备。防爆电机主要用于煤矿、石油天然气、石油化工和化学工业。此外,在纺织、冶金、城市煤气、交通、粮油加工、造纸、医药等部门也被广泛应用。防爆电机作为主要的动力设备,通常用于驱动泵、风机、压缩机和其他传动机械。

一般防爆电气构造及其适用的防爆场所如下表所列:

四、防爆标志说明

防爆电气设备按GB3836标准要求,防爆电气设备的防爆标志内容包括:防爆型式+设备类别+(气体组别)+温度组别。

(1)防爆型式

根据所采取的防爆措施,可把防爆电气设备分为隔爆型、增安型、本质安全型、正压型、油浸型、充砂型、浇封型、n型、特殊型、粉尘防爆型等。

防爆基本类型

(2)设备类型

爆炸性气体环境用电气设备分为:

I类:煤矿井下用电气设备;

II类:除煤矿外的其他爆炸性气体环境用电气设备。

II类隔爆型“d”和本质安全型“i”电气设备又分为IIA、IIB、和IIC类。

(3)气体组别

爆炸性气体混合物的传爆能力,标志着其爆炸危险程度的高低,爆炸性混合物的传爆能力越大,其危险性越高。爆炸性混合物的传爆能力可用最大试验安全间隙表示。同时,爆炸性气体、液体蒸气、薄雾被点燃的难易程度也标志着其爆炸危险程度的高低,它用最小点燃电流比表示。II类隔爆型电气设备或本质安全型电气设备,按其适用于爆炸性气体混合物的最大试验安全间隙或最小点燃电流比,进一步分为IIA、IIB和IIC类。如表所示。

爆炸性气体混合物的组别与最大试验安全间隙或最小点燃电流比之间的关系

(4)温度组别

爆炸性气体混合物的引燃温度是能被点燃的温度极限值。电气设备按其最高表面温度分为T1~T6组,使得对应的T1~T6组的电气设备的最高表面温度不能超过对应的温度组别的允许值。温度组别、设备表面温度和可燃性气体或蒸气的引燃温度之间的关系如表所示。

 温度组别、设备表面温度和可燃性气体或蒸气的引燃温度之间的关系

(5)防爆标志举例说明

为了更进一步地明确防爆标志的表示方法,对气体防爆电气设备举例如下:

如电气设备为I类隔爆型:防爆标志为ExdI

如电气设备为II类隔爆型,气体组别为B组,温度组别为T3,则防爆标志为:ExdIIBT3。如电气设备为II类本质安全型ia,气体组别为A组,温度组别为T5,则防爆标志为:ExiaIIAT5。

对使用于矿井中除沼气外,正常情况下还有II类气体组别为B组,温度组别为T3的可燃性气体的隔爆型电气设备,则防爆标志为:ExdI/IIBT3。

另外,对下列特殊情况,防爆标志内容可适当进行调整:

1)如果电气设备采用一种以上的复合型式,则应先标出主体防爆型式,后标出其他的防爆型式。如:II类B组主体隔爆型并有增安型接线盒T4组的电动机,其防爆标志为:ExdeIIBT4。

2)如果只允许使用在一种可燃性气体或蒸气环境中的电气设备,其标志可用该气体或蒸气的化学分子式或名称表示,这时,可不必注明气体的组别和温度组别。

如:II类用于氨气环境的隔爆型的电气设备,其防爆标志为:ExdII(NH3)或ExdII(氨)。反过来,利用表2,制造厂可以按照防爆电气产品的使用环境决定产品的温度组别,按照温度组别设计电气设备的外壳表面温度或内部温度。

防爆电气设备的用户可以根据场所中可能出现的爆炸性气体或蒸气的种类,方便地选用防爆电气产品的温度组别。例如,已知环境中存在异丁烷(引燃温度460℃),则可选择T1组别的防爆电气产品;如果环境中存在丁烷和乙醚(引燃温度160℃),则须选择T4组的防爆电气产品。

(6)国际上常用的防爆电气设备标志举例

*NEC为美国电气规程。NEC?500表示为适合于北美危险场所划分体系。

五、防爆电气的选用

在选择使用于爆炸危险场所的电气设备前,应首先明确以下内容:

(1)燃炸危险场所环境的类别,是燃炸性气体环境还是燃炸性粉尘环境

不同的爆炸性介质其电气设备的防爆结构要求是不一样的。我们通常在说的防爆设备大多指的是爆炸性气体环境中使用的,如dⅡBT4、dⅡCT6等等,而用于爆炸性粉尘环境的电气设备应为防尘结构,标志为DP,主要用于可燃性非导电粉尘和可燃纤维的11区环境或尘密结构,标志为DT,主要用于爆炸性粉尘10区环境和其它爆炸性粉尘11区环境 。

(2)环境中爆炸性气体混合物的爆炸级别,即ⅡA、ⅡB、ⅡC

这是相应于设备的最大试验安全间隙和最小点燃电流比的分级。其级别根据产生爆炸性气体的介质不同而不同,如丙烷属ⅡA、乙烯属ⅡB、乙炔和氢属ⅡC等。从ⅡA到ⅡC随着防爆电气设备的最大试验安全间隙和最小点燃电流比的逐级减小而其防爆要求逐级提高。

(3)环境中爆炸性气体混合物的组别或引燃温度

这是易燃性物质的气体或蒸汽与空气形成的混合物的规定条件下被热表面引燃的最低温度。从组别T1到T6随着引燃温度的降低,其电气设备的防爆要求逐级提高。

(4)周围环境对防爆电气设备的选型要求

如周围环境内化学的、机械的、热的、霉菌等不同环境条件,在防爆电气设备选型时应同时考虑。

在考虑以上几条基本要求后,可选择能满足要求的防爆电气产品。对有些必须布置在爆炸危险区域内的电气设备,而其防爆要求又不能满足场所要求的时候,可采用正压通风的措施来达到防爆的要求。

我来说两句
人参与 丨 评论0条)
图标
注册 登录    
评论列表
每页 10 条,共 0 条

品牌商品

营业执照 | 增值电信业务经营许可证 | 豫公网安备41130202000490号 | 豫ICP备19015714号-1 (版权所有 防爆云平台 © Copyright 2009 - 2025 . All Rights Reserved.)